'96 fuel pump does not come on with key

Have a flashing light? Gauges acting funny? Bad idle? Get your problems solved...
Post Reply
peteyz24
Registered User
Posts: 2
Joined: Sun Mar 23, 2014 6:05 pm

'96 fuel pump does not come on with key

Post by peteyz24 »

Please forgive me if I missed it somewhere, I tried searching and didn't find what I was looking for.

I have a 96 Z26 and a few weeks ago the fuel pump quit turning on with the key and priming the system. If I crank the engine long enough to get oil pressure then the pump kicks on and it starts up and runs fine with fuel pressure in the mid 40's. I was going to try swapping out the relay but i am not real sure which of the 4 on the passenger strut tower it is.

Any help you guys could give me would be greatly appreciated.
Cliff8928
Administrator
Posts: 1775
Joined: Wed Mar 03, 2004 10:03 pm
Location: Long Grove, IL
Contact:

Re: '96 fuel pump does not come on with key

Post by Cliff8928 »

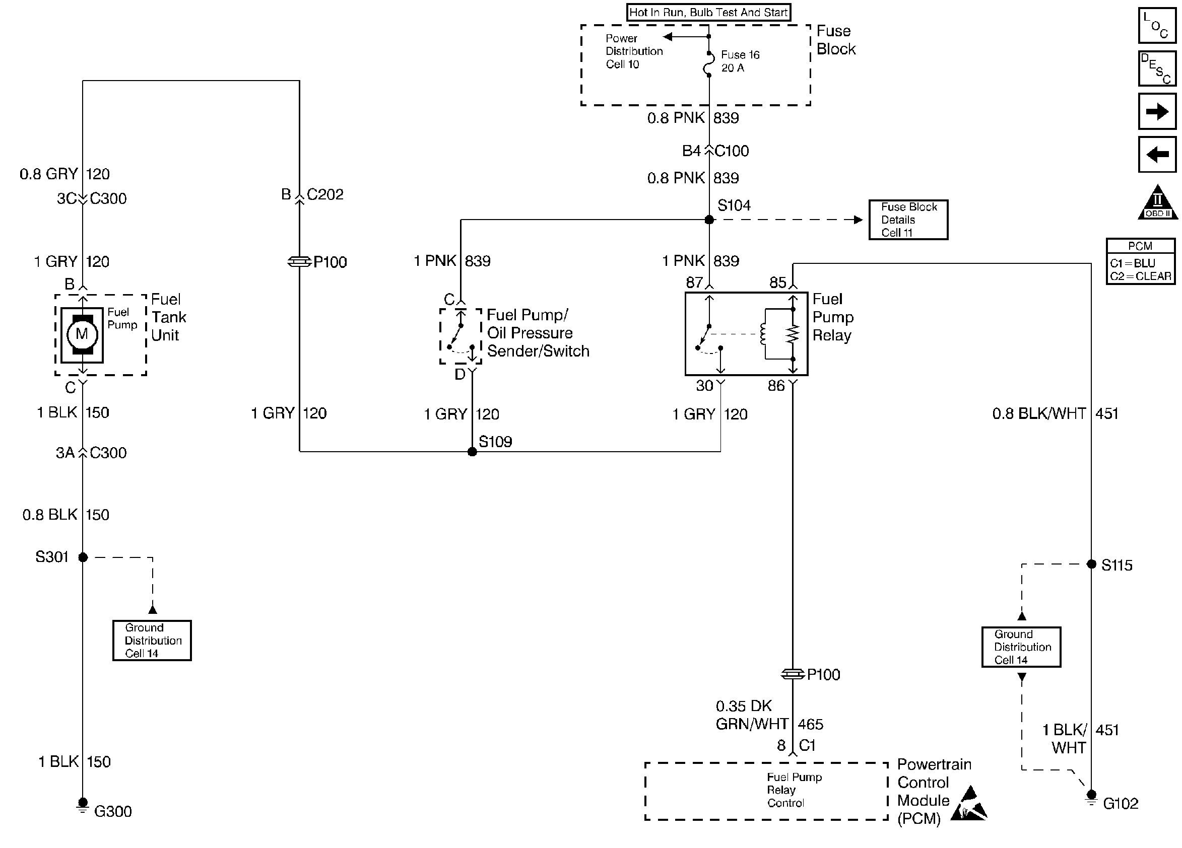
This might help
Attachments
Fuelpump.png
Cliff Scott
Image
User avatar
Slinky
Registered User
Posts: 939
Joined: Wed Jul 29, 2009 9:27 pm

Re: '96 fuel pump does not come on with key

Post by Slinky »

I assume you checked the fuse?
1 Of 1 Street Legal Centri S/c Beretta's In Existance
User avatar
3X00-Modified
Administrator
Posts: 10920
Joined: Thu Jul 05, 2007 9:18 am
Location: Brooklyn CT

Re: '96 fuel pump does not come on with key

Post by 3X00-Modified »

If it runs when he has oil pressure then it's definitely something up with the relay.
Mr.Pink
Supreme Unit
Sleepy Goodness
"Beretta Guy"
peteyz24
Registered User
Posts: 2
Joined: Sun Mar 23, 2014 6:05 pm

Re: '96 fuel pump does not come on with key

Post by peteyz24 »

Thanks for the help everyone. I sorted it out today. It was the innermost relay of the 4. Swapped it with the outer one, which was the same, and all was good. Not sure what I disabled by putting the bad relay in the outer spot. Everything I read says the relays in that area should be for the fuel pump, blower motor, rad fan, and a/c compressor. I assumed it was the a/c comp because I still have a blower motor and the rad fan relay is obviously higher amperage. Every part store website tells me the fuel pump and a/c comp relays are different. Everything seems to be functioning as normal though, a/c hasn't worked for years, so oh well.
Post Reply